Лекция 3. Основные понятия математического анализа
Цель: познакомиться с основными понятиями
математического анализа – пределом, производной, неопределенным и определенным
интегралом, – их свойствами и правилами вычисления.
Пусть функция у
= f(x)
определена
в некоторой окрестности какой-либо фиксированной точки а, исключая, быть может, только саму
точку а.
Число b
называется
пределом функции f(x)
при х
® а, если для любой
последовательности аргументов х1, х2,…,
хn,… (хn
? а), сходящейся к а,
соответствующая последовательность значений функции f(x1), f(x2),…, f(xn), ... сходится к
b.
Предел функции
обозначают символом
В логических символах
это определение записывается в виде .
Предел имеет простой
геометрический смысл, если обратиться к графику функции (см.
рис.).
Он состоит в том, что
при любом выборе последовательности соответствующая последовательность на оси
Оу. Это значит, что последовательность точек
Мn(хn,уп), расположенных на
графике функции у = f(x),
устремляется к точке
(а,b).
Подчеркнем, что в самой точке х = а функция у = f(x) может быть не определена, что на графике отмечено стрелками и кружком с пустотой.
При вычислении пределов используются
следующие свойства пределов:

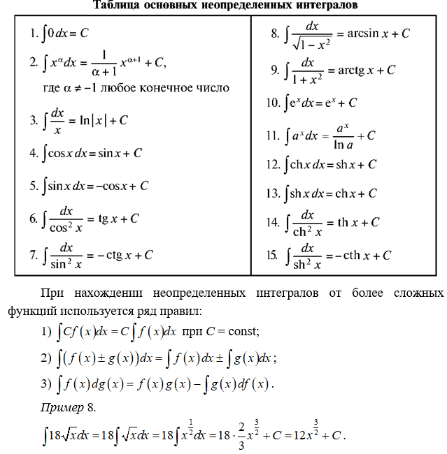
На практике для
вычисления пределов часто пользуются следующей таблицей замечательных
пределов:

Производная функции.
Пусть у = f(x) – функция вещественной переменной, определенная на некотором интервале (а, b). Рассмотрим отношение приращения функции к приращению аргумента, т.е.
Пусть существует
конечный предел отношения (1) в процессе Dx®0. Тогда функция
у = f(x) называется
дифференцируемой в точке, а сам предел называется
производной функции у = f(x) в точке х.
Обозначается
производная функции у = f(x) либо
у'.
Ясно, что в каждой
конкретной точке
Пример 3.
у =
с, где с –
постоянная. Ясно, что для постоянной функции Dу = 0 при любом
Dх. Следовательно (с)' = 0, т.е.
производная постоянной равна тождественно нулю.

откуда, используя свойство непрерывности функции cosx и первый замечательный предел, находим, что

Приведем формулы дифференцирования элементарных функций в виде таблицы:

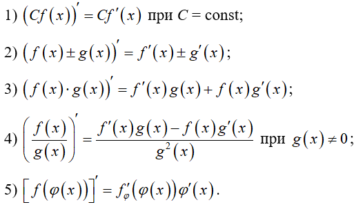
При нахождении
производных более сложных функций используется ряд правил:


Первообразная и
неопределенный интеграл
Пусть f(х) – некоторая функция, заданная на
интервале (а,b). По этой функции
определяется вторая функция F(x),
также
заданная на интервале (а,b), называемая
первообразной функции f(х).
Дифференцируемая
функция F(x)
называется
первообразной функции f(х), если в каждой точке интервала
(а,b) справедливо
равенство.
Первообразная заданной функции
f(х) определяется неоднозначно; множество всех первообразных
заданной функции f(х) может быть получено из какой-либо
конкретной первообразной F(x)
путем добавления
произвольной постоянной C.






Вопросы для
самоконтроля:
1. Дайте определение
предела функции.
2. Перечислите основные
свойства пределов функции.
3. Дайте определение
производной функции.
4. Сформулируйте общее
правило нахождения производной функции.
5. Чему равна
производная постоянной?
6. Как вычисляется
производная алгебраической суммы функции, произведения и частного
функций?
7. Как вычисляется
производная сложной функции?
8. Какая функция
называется первообразной для данной функции f(х)?
9. Чем отличаются друг
от друга различные первообразные функции для данной функции f(х)?
10. Дайте определение
неопределенного интеграла.
11. Как проверяется
результат интегрирования?
12. Чему равны
производная и дифференциал неопределенного интеграла?
13. Сформулируйте
основные свойства неопределенного интеграла.
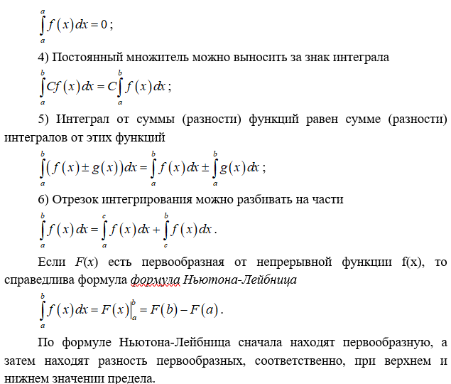
14. Выпишите формулу
Ньютона – Лейбница и объясните ее смысл.
15. Приведите основные
свойства определенного интеграла.